Pf 05 Jav 4


Canon PF-05 Print Head - Canon 3872B001AA Printhead Pf 05 jav By iPF store
ENKEI Genuine PF05 18x9.5 +25 5x114.3 MDG from Japan Pf 05 jav By eBay
Video: Speed Academy EVO 6 Switch to PF05 | Enkei Wheels Pf 05 jav By Enkei Wheels
Video: Speed Academy EVO 6 Switch to PF05 | Enkei Wheels Pf 05 jav By Enkei Wheels
File:Japanese VHD (Video High Density) cassette of La Ragazza con la  Valigia.jpg - Wikimedia Commons Pf 05 jav By Wikimedia Commons
Amazon.com: CANON IMGPROGRAF IPF650, PF04 INK PRINTHEAD : Office Products Pf 05 jav By Amazon.com
Video: Speed Academy EVO 6 Switch to PF05 | Enkei Wheels Pf 05 jav By Enkei Wheels
File:VHD media.jpg - Wikimedia Commons Pf 05 jav By Wikimedia Commons
Butterfly Tenergy 05-Paddle Palace Pf 05 jav By Paddle Palace
Overview and Empirical Analysis of ISP Parameter Tuning for Visual  Perception in Autonomous Driving Pf 05 jav By MDPI
Amazon.com: Spark Plug 4pcs 22401-AA530 PFR6G Iridium Spark Plug For Subaru  For Impreza For WRX 2.0L 2002-2005 For Outback 2.5L 22401 AA530 22401AA530  ... Pf 05 jav By Amazon.com
Ayano Sunakama, left, of Tokyo, takes a photo of local entertainment with  other visitors on the main shopping street of Kalakaua Ave., in Honolulu,  Hawaii, Friday, April 30, 2004, near Waikiki Beach. Pf 05 jav By Alamy
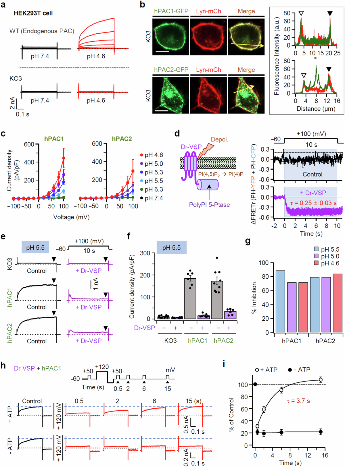
The plasma membrane inner leaflet PI(4,5)P2 is essential for the activation  of proton-activated chloride channels | Nature Communications Pf 05 jav By Nature
Transformers Revenge Of The Fallen Premium Finish Studio Series PF SS-05  Optimus Prime Action Figure : Amazon.co.uk: Toys & Games Pf 05 jav By Amazon UK
ISI Japanese Language School - Official English Website Pf 05 jav By www.isi-education.com
Frontiers | Compulsive Internet Pornography Use and Mental Health: A  Cross-Sectional Study in a Sample of University Students in the United  States Pf 05 jav By Frontiers
Review of Peripheral Blood Eosinophilia: Workup and Differential Diagnosis Pf 05 jav By MDPI
Fluke 120B Series Handheld Digital Oscilloscope | Fluke Pf 05 jav By Fluke Corporation
Festuca rubra L. | Plants of the World Online | Kew Science Pf 05 jav By Plants of the World Online
Frontiers | The efficacy and mechanism of acupuncture in the treatment of  male infertility: A literature review Pf 05 jav By Frontiers

No comments

Your email address will not be published. Required fields are marked *

You might like

© 2026 anuntimobiliarbrasov.ro